R-Type
Distributed multiplayer game engine in C++
Loading...
Searching...
No Matches
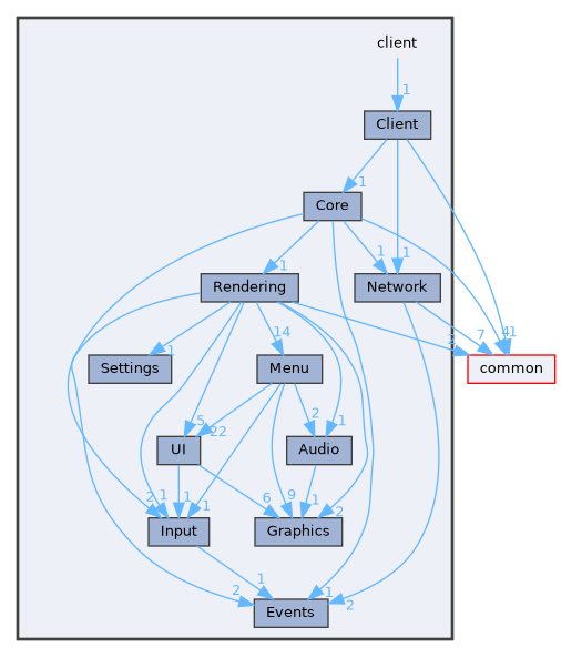
client Directory Reference
Directory dependency graph for client:
client

Directories

 Audio
 
 Client
 
 Core
 
 Events
 
 Graphics
 
 Input
 
 Menu
 
 Network
 
 Rendering
 
 Settings
 
 UI
 

Files

 main.cpp