|
R-Type
Distributed multiplayer game engine in C++
|
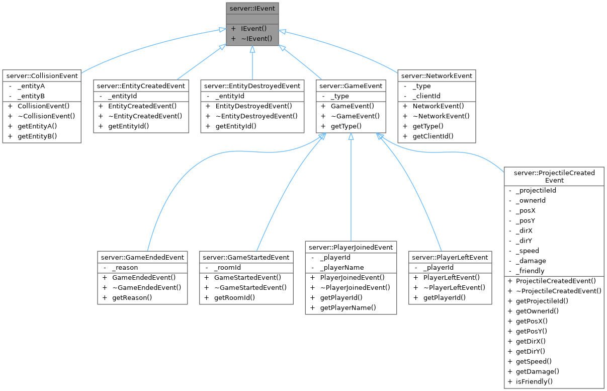
Base interface for all events. More...
#include <IEvent.hpp>


Public Member Functions | |
| IEvent ()=default | |
| virtual | ~IEvent ()=default |
Base interface for all events.
Serves as a polymorphic base for all event types.
Definition at line 18 of file IEvent.hpp.
|
default |
|
virtualdefault |